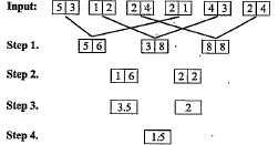
Study the givan information carefully and answer the given questions
An input-output is given in different steps. Some, mathematical operations are done in each step. No mathematical operation is repeated in next step
As per the rules followed in the steps given above , Find out in each of the following question the approiate step for the given input

232
185
188
183.5
The correct Answer is:B
Similar Questions
An input-output is given in different steps. Some mathematical operations are done in each step. No mathematical operation is repeated in next step but it can be repeated with some other mathematical operation (as multiplication can be used with subtraction in step 1 and same can be used with addition in step 2)
As per the rules followed in the steps given above, find out in each of the following questions the appropriate step for the givne input
What is the result of division of 2nd block and 1st block values in step 2?
View SolutionAn input-output is given in different steps. Some mathematical operations are done in each step. No mathematical operation is repeated in next step but it can be repeated with some other mathematical operation (as multiplication can be used with subtraction in step 1 and same can be used with addition in step 2)
As per the rules followed in the steps given above, find out in each of the following questions the appropriate step for the givne input
What is the result of multiplication of individual numbers in block obtained in last step?
View Solution
Knowledge Check
Study the following information carefully and answer the given questions :
A word and number arranegment machine when given an input line of words and numbets rearranges them following a particulat rule in each step. The following is an illustration of input and rearrangement
Input : car and home loan borrowers are being addressed.
Step I : addressed car and home borrowers are being loan
Step II addressed and car borrowers are being loan home
Step III : addressed and are borrowers being loan hime car
Step IV : addressed and are being loan home car borrowers
Step V : addressed and are loan home car borrowers
Spet V is the last step of the rearrangement of the above input
As per the rules followed in the above steps find out in each of the following questions the appropriate step for the given input
Input - each of the five questions has only one distinct answer.
Which of the following would be the step III ?Aanswer each of the five has only distinct the questionsBanswer each of one only five distinct the question hasCanswer each of the one only question has five distinctDNone of theseStudy the following information carefully and answer the given questions :
A word and number arranegment machine when given an input line of words and numbets rearranges them following a particulat rule in each step. The following is an illustration of input and rearrangement
Input : car and home loan borrowers are being addressed.
Step I : addressed car and home borrowers are being loan
Step II addressed and car borrowers are being loan home
Step III : addressed and are borrowers being loan hime car
Step IV : addressed and are being loan home car borrowers
Step V : addressed and are loan home car borrowers
Spet V is the last step of the rearrangement of the above input
As per the rules followed in the above steps find out in each of the following questions the appropriate step for the given input
Input - each of the five questions has only one distinct answer.
In step IV which of the following would be on eight position from right ?AoneBofCtheDhasStudy the following information carefully and answer the given questions :
A word and number arranegment machine when given an input line of words and numbets rearranges them following a particulat rule in each step. The following is an illustration of input and rearrangement
Input : car and home loan borrowers are being addressed.
Step I : addressed car and home borrowers are being loan
Step II addressed and car borrowers are being loan home
Step III : addressed and are borrowers being loan hime car
Step IV : addressed and are being loan home car borrowers
Step V : addressed and are loan home car borrowers
Spet V is the last step of the rearrangement of the above input
As per the rules followed in the above steps find out in each of the following questions the appropriate step for the given input
Input - each of the five questions has only one distinct answer.
Which word would be on fourth position from left in step IIAoneBonlyChasDfive
An input-output is given in different steps. Some mathematical operations are done in each step. No mathematical operation is repeated in next step but it can be repeated with some other mathematical operation (as multiplication can be used with subtraction in step 1 and same can be used with addition in step 2)
As per the rules followed in the steps given above, find out in each of the following questions the appropriate step for the givne input
What is the result of addition of numbers obtained in step 3?
View SolutionStudy the following information and answer the questions given :
When a word arrangement machine is given an input line of words, it arranges them following a particular rule. The following is an illustration of input and rearrangement :
Input : deep snow built offer zinc note find answer can
Step I : answer deep snow built offer zinc note find can
Step II : answer built deep snow offer zinc note find can
Step III : answer built can deep snow offer zinc note find
Step IV : answer built can deep find snow offer zinc note
Step V : answer built can deep find note snow offer zinc
Step VI : answer built can deep find note offer snow zinc
Step VI is the last step of the above arrangements the intended arrangement is obtained.
As per the rules followed in the above steps, find out in each of the following questions the appropriate steps for the given input.
Input : held nature yeast rich win alter infer lost so done
Which of the following is the third word from the right of step IV ?
1) win
2) rich
3) yeast
4) lost
5) None of these
View SolutionStudy the following information and answer the questions given :
When a word arrangement machine is given an input line of words, it arranges them following a particular rule. The following is an illustration of input and rearrangement :
Input : deep snow built offer zinc note find answer can
Step I : answer deep snow built offer zinc note find can
Step II : answer built deep snow offer zinc note find can
Step III : answer built can deep snow offer zinc note find
Step IV : answer built can deep find snow offer zinc note
Step V : answer built can deep find note snow offer zinc
Step VI : answer built can deep find note offer snow zinc
Step VI is the last step of the above arrangements the intended arrangement is obtained.
As per the rules followed in the above steps, find out in each of the following questions the appropriate steps for the given input.
Input : held nature yeast rich win alter infer lost so done
Which of the following is second to the right of the one that is seventh from the right end of step IV ?
1) infer
2) lost
3) yeast
4) nature
5) None of these
View SolutionStudy the following information and answer the questions given :
When a word arrangement machine is given an input line of words, it arranges them following a particular rule. The following is an illustration of input and rearrangement :
Input : deep snow built offer zinc note find answer can
Step I : answer built deep snow offer zinc note find can
Step II : answer built deep snow offer zinc note find can
Step III : answer built can deep snow offer zinc note find
Step IV : answer built can deep find snow offer zinc note
Step V : answer built can deep find note snow offer zinc
Step VI : answer built can deep find note offer snow zinc
Step VI is the last step of the above arrangements the intended arrangement is obtained.
As per the rules followed in the above steps, find out in each of the following questions the appropriate steps for the given input.
Input : held nature yeast rich win alter infer lost so done
How many steps will be required to complete the arrangement ?
1) VII
2) VIII
3) IX
4) VI
5) None of these
View SolutionStudy the following information and answer the questions given :
When a word arrangement machine is given an input line of words, it arranges them following a particular rule. The following is an illustration of input and rearrangement :
Input : deep snow built offer zinc note find answer can
Step I : answer built deep snow offer zinc note find can
Step II : answer built deep snow offer zinc note find can
Step III : answer built can deep snow offer zinc note find
Step IV : answer built can deep find snow offer zinc note
Step V : answer built can deep find note snow offer zinc
Step VI : answer built can deep find note offer snow zinc
Step VI is the last step of the above arrangements the intended arrangement is obtained.
As per the rules followed in the above steps, find out in each of the following questions the appropriate steps for the given input.
Input : held nature yeast rich win alter infer lost so done
What will be the position of 'infer' in step III ?
1) Fifth from the left end
2) Eighth from the right end
3) Fourth from the right end
4)Eighth from the left end
5) None of these
View Solution
